Alert icon

Important Holiday Shipping Schedule Update


ATCC will be closed Wednesday, December 24, 2025 to Thursday, January 1, 2026. Please be advised  you can still submit orders for products during this time, but shipping will resume on Friday, January 2, 2026.


To ensure shipping before the ATCC holiday closing period, please reference the shipping schedule below:


  • Last shipping day for Domestic orders is Friday, December 19, 2025 (Room temperature items shipping only as no frozen item shipments on Fridays. Frozen/ dry ice shipments resumes January 2, 2026).

  • Last shipping day for International orders is Friday, December 12, 2025.

  • Shipping resumes January 2, 2026 for orders submitted after December 19, 2025.

Contact us
ATCC 100 Years Logo Anniversary ATCC 100 Years Logo Anniversary Cart 0
  • Quick Order
  • Careers
  • Support

Exploring the performance of HepatoXcell™ in a variety of culture formats

Gloved hands of young modern scientist preparing all the necessary equipment before carrying out new clinical experiment

Gold-standard in vitro liver models

Author: Changsuk Moon, PhD
ATCC, Manassas, VA 20110

Abstract

The liver is a vital organ responsible for more than 500 metabolic functions in the human body. In pharmacology, one of its key roles is drug metabolism—transforming compounds into forms that can be utilized or eliminated by the body. In vitro liver models are indispensable during the discovery and preclinical stages of drug development, each with distinct advantages and limitations in replicating the in vivo liver environment. Among these models, primary human hepatocytes—the main functional cells of the liver—are widely used because they closely mimic in vivo drug metabolism. Increasing culture complexity enhances the ability to maintain hepatocyte functionality over extended periods, which is essential for reliable drug metabolism and toxicity assessments. In this study, we evaluated the performance of HepatoXcell™ Pro: Normal Human Hepatocytes (ATCC® PCS-450-011™) across multiple culture formats. Using a standardized protocol, cells were cultured in two conventional hepatocyte culture systems (2-D sandwich and 3-D spheroid cultures) and two microfabricated liver-chip configurations (flat-bed and 3-D meshed-bed designs). Our results demonstrate that the HepatoXcell™ system supports diverse culture formats, offering flexibility for tailoring experimental setups for liver biology research, disease modeling, drug discovery, and toxicity testing.

Download a PDF of this application note

Download

Introduction

The liver is a crucial organ responsible for maintaining homeostasis through diverse metabolic and physiological functions. Studies on liver function in toxicology and pharmacology are essential for understanding drug metabolism, evaluating drug safety and efficacy, determining appropriate dosages for patients with liver disease, and identifying compounds that pose a risk of hepatotoxicity.1 Accurately predicting liver toxicity in humans remains a major challenge in drug development. Although animal models provide complex liver tissue architecture, they often fail to replicate human-specific toxicity because of fundamental differences in species physiology, metabolic pathways, and disease progression. Similarly, in vitro models frequently lack predictive accuracy as they struggle with non-linear dose–response relationships, ambiguous mechanisms of toxicity, and insufficient organ-specific context and complexity.2

In this study, we introduce high-quality HepatoXcell™ primary human hepatocytes and present multiple in vitro model systems that offer researchers flexible, physiologically relevant options for liver toxicity assessment. Traditional hepatocyte culture methods typically use two-dimensional (2-D) sandwich cultures, where hepatocytes are grown between two layers of extracellular matrix. This configuration provides structural support and promotes the formation of canalicular membranes—the apical domain of polarized hepatocytes—creating a network of channels essential for bile secretion. However, 2-D cultures have limited capacity to sustain hepatocyte functionality over extended periods. As an alternative, three-dimensional (3-D) hepatocyte spheroids formed through scaffold-free self-assembly enhance cell-cell interactions, better mimic physiological conditions, and allow for extended culture durations. Despite these advantages, 3-D models present challenges such as limited cell survival, altered phenotypes over time, and variability in spheroid formation. Further, the complexity of 3-D models can make them more difficult to handle and manipulate as compared to simpler 2-D cultures.

To further improve hepatocyte culture performance, liver-chip platforms incorporate microfluidics to simulate the liver’s dynamic microenvironment, including blood flow and complex intercellular interactions. This approach enables extended culture durations while preserving hepatocyte metabolic activity and function. In this study, we evaluated the performance of HepatoXcell™ hepatocytes cultured within two microfabricated liver-chip designs: flat-bed and 3-D meshed-bed configurations. The flat-bed design provides compartmentalized spaces where hepatocytes interface with non-parenchymal cells via a porous membrane within a microfluidic channel, facilitating intercellular communication and mimicking key features of the liver sinusoid. The 3-D meshed-bed design incorporates a perforated scaffold placed on a microporous filter. Primary hepatocytes and non-parenchymal cells are co-seeded onto the filter within the scaffold, and fluid flow is directed through the cell aggregates to enhance nutrient delivery and waste removal. Both designs aim to overcome the limitations of conventional monolayer and suspension cultures, which typically suffer from rapid loss of hepatocyte metabolic activity. By replicating the liver’s structural and functional complexity, liver-chip technologies offer a promising platform for long-term hepatocyte culture and advanced liver modeling.

Materials and Methods

Hepatocyte thawing and plating

Frozen HepatoXcell™ Pro (ATCC® PCS-450-011™) vials were thawed in a 37°C water bath until the contents reached a slushy consistency. The thawed suspension was then transferred into 10 mL of pre-warmed HepatoXcell™ Primary Hepatocyte Thawing Medium 1x (ATCC® PCS-450-032™) in a 50 mL centrifuge tube. An additional 40 mL of warm thawing medium was slowly added to the tube, followed by gentle inversion three times to mix. Cells were centrifuged at 90 × g for 6 minutes at room temperature. After centrifugation, the supernatant was carefully removed, and the cell pellet was gently resuspended by swirling the tube. Next, 20 mL of pre-warmed HepatoXcell™ Primary Hepatocyte Plating Medium 1x (ATCC® PCS-450-038™) was added, and the suspension was centrifuged again at 70 × g for 6 minutes at room temperature. Following the second centrifugation, the medium was carefully removed, and the cell pellet was resuspended in approximately 1 mL of the plating medium by gentle tapping. Hepatocyte viability and count were assessed manually using a hemocytometer.

2-D sandwich culture

The hepatocytes were seeded onto Corning BioCoat Collagen I Multiwell Plates (Corning CLS354408) at a density of 0.4 × 10cells per well in HepatoXcell™ plating medium and incubated for 4–6 hours to allow cell attachment. After incubation, unattached cells were removed by washing with warm HepatoXcell™ Primary Hepatocyte Maintenance Medium 1x (ATCC® PCS-450-034™). Subsequently, 1 mL of cold maintenance medium containing 0.25 mg/mL Cell Basement Membrane (ATCC® ACS-3035™) was added to each well, and the plates were incubated overnight to establish the sandwich configuration. The following day, 90% of the medium was carefully removed and replaced with fresh warm maintenance medium. The maintenance medium was changed daily throughout the culture period.

3-D spheroid culture

The hepatocytes were seeded into Akura 96 Spheroid Microplates (inSphero CS-PB13) at a density of 1,500 cells per well in 70 µL of the HepatoXcell™ plating medium. The plate was centrifuged at 250 × g for 2 minutes to promote cell sedimentation on the bottom. After centrifugation, the plate was tilted at a 30° angle and incubated for 5 days to allow spheroid formation. The maintenance medium was refreshed daily throughout the culture period.

Flat-bed fluidic system

The chips (Emulate, S1 chip) were activated and coated with 100 µg/mL Corning Collagen I, High Concentration, Rat Tail, 100 mg (Corning 354249) and 25 µg/mL Corning Fibronectin, Human, 1 mg (Corning 354008), following the manufacturer's instructions. Chips were coated overnight at 4°C. Prior to cell seeding, they were incubated at 37°C for at least 1 hour and rinsed with warm HepatoXcell™ plating medium. Hepatocytes were seeded into the top channel of each chip using a 35 µL suspension at approximately 5 × 106 cells/mL. Chips were then incubated overnight at 37°C to allow cell attachment. The following day, unattached cells were removed by washing with warm HepatoXcell™ maintenance medium. Cold maintenance medium containing 0.25 mg/mL Cell Basement Membrane was added to the top channel, followed by another overnight incubation at 37°C. On the next day, the medium was replaced with warm maintenance medium, and gravity washing was performed to ensure proper flow-through. Finally, the chips were connected to the Zoë-CM2 Culture Module (Emulate), with a flow rate of 30 µL/hr applied to both the top and bottom channels.

3-D meshed-bed fluidic system

The PhysioMimix Core Microphysiological System (CN-Bio, CN-Bio Liver) was primed with HepatoXcell™ plating medium one day prior to hepatocyte seeding, following the manufacturer's guidelines. Hepatocytes were seeded at a density of 0.6 × 106 cells in 400 µL of plating medium into each scaffold well of the PhysioMimix Multi-chip Liver-12 Plate (CN-Bio MPS-LC12) using a zigzag pipetting technique to ensure even distribution. After seeding, the plate was connected to PhysioMimix Core Microphysiological System and operated in “SEED” mode to facilitate initial cell attachment. The following day, the medium was replaced with warm HepatoXcell™ maintenance medium, and the system was switched to “INCUBATE” mode with a flow rate of 1 µL/sec. Maintenance medium was refreshed daily throughout the culture period.

Morphological and marker analysis

Phase-contrast microscopy was performed throughout the culture period using the ZEISS Axiovert 5 digital (ZEISS) to monitor cell morphology and attachment. Total RNA was extracted from cultured hepatocytes using the RNeasy Plus Mini Kit (QIAGEN 74134). cDNA was synthesized using Applied Biosystems High-Capacity cDNA Reverse Transcription Kit (ThermoFisher Scientific 4374966). qPCR was performed using the TaqMan assay to assess the expression of transporter genes specific to hepatocytes. For immunocytochemistry, cultured hepatocytes were fixed with cold methanol/acetone and stained with the following primary antibodies to evaluate canalicular membrane formation: BSEP (Bile Salt Export Pump; Santa Cruz Biotechnology sc-74500), MRP2 (Multidrug Resistance-Associated Protein 2; Abcam ab172630), and Na⁺/K⁺ ATPase (Abcam ab76020). Fluorescent imaging was performed using a Leica Microsystems Mica confocal microscope to visualize marker localization and assess membrane integrity.

Functional activity assessment

To assess bile canaliculi efflux function, hepatocytes were exposed to 5 µM Cholyl-Lys-Fluorescein (CLF; AAT Bioquest 36701) in Hank’s Balanced Salt Solution (HBSS; Gibco 14025092) containing Ca2+/Mg2+ for 30 minutes. Canalicular transport activity was evaluated by visualizing fluorescent signal distribution via confocal microscopy. Culture media was collected daily and analyzed for albumin secretion using the Human Serum Albumin DuoSet ELISA (R&D Systems DY1455) as a marker of hepatocyte functionality. To assess cytochrome P450 induction, hepatocytes were treated with 10 µM Rapamycin (Slleckchem S1039) for 48 hours. CYP3A4 (Cytochrome P450 3A4) activity was measured using the P450-Glo CYP3A4 Assay (Promega V9001), providing insight into drug metabolism capacity.

 

Results

The liver tissue architecture is highly organized into hexagonal units known as hepatic lobules. Each lobule consists of plates of hepatocytes—the primary parenchymal cells—arranged radially around a central vein. Blood flows through sinusoidal capillaries located between these plates, entering from the portal triads positioned at the lobule corners.3 These triads comprise branches of the portal vein, hepatic artery, and bile duct, and the blood ultimately drains into the central vein (Figure 1A). To replicate this highly organized architecture in vitro, researchers have developed various models. Two widely used classical static culture systems are the 2-D sandwich culture (Figure 1B) and 3-D spheroid culture (Figure 1C). These models facilitate the formation of canalicular membranes—functional structures between hepatocytes that are essential for bile secretion and cellular polarity. In addition to static models, fluidic systems have been introduced to mimic hepatic blood flow. Two representative designs include the flat-bed system (Figure 1D), which provides a planar flow environment, and the 3-D meshed-bed system (Figure 1E), which more closely simulates the complex 3-D vascular architecture of the liver. These dynamic systems enhance nutrient exchange, waste removal, and shear stress conditions, contributing to improved hepatocyte functionality and longevity.

 

Figure illustrating five hepatocyte culture formats: (A) liver tissue atlas showing hepatic cell organization, (B) 2-D sandwich culture with hepatocytes between extracellular matrix layers, (C) 3-D spheroid culture forming cell aggregates, (D) flat-bed fluidic system with bidirectional flow and media reservoirs, and (E) 3-D meshed-bed fluidic system with porous membrane and scaffold for tissue-like organization.

Figure 1: Schematic overview of hepatocyte culture formats. (A) Atlas of hepatic cells that illustrates the architectural organization of liver tissue, serving as a reference for comparing various in vitro hepatocyte culture systems. (B) Hepatocytes in a 2-D conventional sandwich culture are positioned between two layers of extracellular matrix, mimicking the in vivo microenvironment to help maintain cell polarity and function. (C) 3-D spheroid culture enables hepatocytes to form three-dimensional aggregates within specially designed plates, maintaining spheroid morphology and supporting long-term cellular functionality. (D) The flat-bed fluidic system exposes cells to shear forces generated by fluid flow in both the top and bottom channels. The system includes compartmentalized reservoirs for fresh media and effluent, enhancing nutrient exchange and waste removal. (E) The 3-D meshed-bed fluidic system enables culture medium to flow through hepatocyte aggregates seeded on a porous membrane. A scaffold structure supports cell aggregation and promotes tissue-like organization.

 

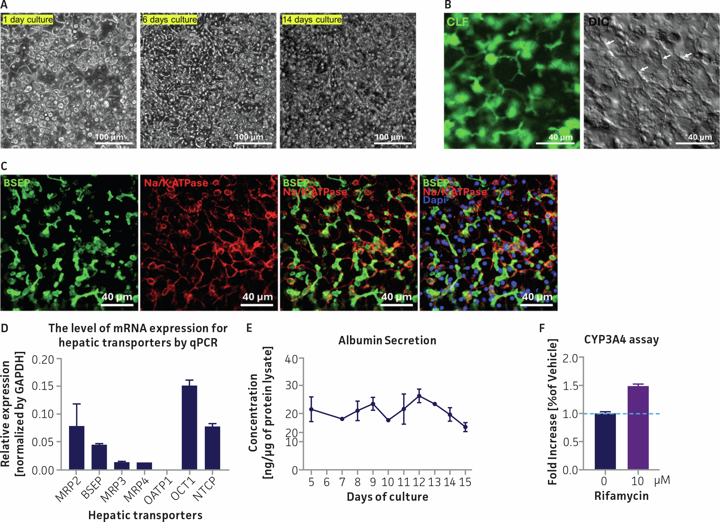
To evaluate hepatocyte functionality and canalicular membrane formation in vitro, we employed a conventional 2-D sandwich culture using of HepatoXcell™ Pro. Phase-contrast microscopy revealed the development of canalicular-like structures between hepatocytes, which persisted for up to 7 days (Figure 2A). Immunofluorescence staining confirmed BSEP expression localized to the canalicular membrane, indicating structural integrity, and confocal microscopy further validated the formation of canalicular networks (Figure 2B). Functional BSEP activity was assessed by incubating cells with CLF, a fluorescein-labeled bile acid analog, for 30 minutes. Fluorescence imaging demonstrated active CLF efflux, which was significantly inhibited by a BSEP-specific inhibitor, confirming transporter functionality (Figure 2C). qPCR analysis showed robust expression of hepatocyte-specific transporters, indicating preserved hepatic phenotype under these culture conditions (Figure 2D). Albumin secretion was maintained throughout the culture period (Figure 2E). Furthermore, treatment with rifampicin, a known inducer of CYP3A4, resulted in a nine-fold increase in CYP3A4 expression as compared to untreated controls, demonstrating the metabolic responsiveness of the cultured hepatocytes (Figure 2F).

 

Figure showing functional characterization of HepatoXcell™ Pro in sandwich culture, including microscopy images of hepatocyte organization, bile canaliculi formation, fluorescent bile acid efflux, transporter expression bar graph, albumin secretion line graph, and CYP3A4 induction bar chart.

Figure 2: Functional characterization of HepatoXcell™ Pro in a sandwich-culture. (A) Phase-contrast microscopy of hepatocytes cultured for 7 days in a sandwich configuration reveals polarized cell distribution and structural organization. (B) Confocal imaging highlights the formation of bile canalicular membranes, indicating proper cell polarity and tissue-like architecturei. (C) The efflux of CLF, a fluorescent bile acid analog, demonstrates the activity of hepatic transporters and functional bile canaliculi. White arrows to point the canaliculus. (D) Hepatocytes express various membrane transporters that mediate the uptake and efflux of substances. (E) Quantification of albumin secretion serves as a marker of hepatocyte metabolic activity and overall liver function. (F) Induction of CYP3A4 reflects the hepatocytes’ capacity for drug metabolism, further confirming functional maturity.

 

To assess hepatocyte functionality in a 3-D context, we utilized a 3-D spheroid culture system by seeding cells into the Akura 96 Spheroid Microplate. This platform facilitated uniform spheroid formation and maintained consistent spheroid size throughout the culture period (Figure 3A). Immunostaining for MRP2 revealed the formation of canalicular membranes between hepatocytes, indicating the establishment of polarized cellular architecture (Figure 3B). qPCR data demonstrated hepatic transporters were expressed in the culture (Figure 3C). Albumin secretion was detected and sustained over the culture duration, confirming the maintenance of hepatocyte-specific secretory function (Figure 3D). Treatment with rifampicin resulted in a greater than two-fold increase in CYP3A4 expression as compared to untreated controls, demonstrating the metabolic responsiveness of the spheroid culture system (Figure 3E).

 

Figure showing functional characterization of HepatoXcell™ Pro in 3-D spheroid culture, including spheroid formation over time, confocal imaging of MRP2 expression, transporter expression bar graph, albumin secretion line graph, and CYP3A4 induction bar chart.

Figure 3: Functional characterization of HepatoXcell™ Pro in a 3-D spheroid culture. (A) Phase-contrast microscopy reveals successful spheroid formation over the culture period. (B) Confocal imaging revealed MRP2 expression localized to the canalicular membrane after 14 days of culture, indicating proper cellular polarization. (C) HepatoXcell™ Pro hepatocytes exhibit expression of key membrane transporters responsible for the uptake and efflux of endogenous and exogenous compounds by qPCR. (D) Quantification of albumin secretion serves as a reliable indicator of hepatocyte metabolic activity and overall liver-specific functionality. (E) CYP3A4 induction reflects the hepatocytes’ drug-metabolizing capacity, affirming their functional maturity and relevance for pharmacological studies.

 

To evaluate the impact of dynamic flow on hepatocyte functionality, a flat-bed fluidic culture system was used. HepatoXcell™ Pro cells were seeded onto a porous membrane and overlaid with Cell Basement Membrane-containing Maintenance medium to promote canalicular membrane formation. After four days, the chips were integrated into the fluidic system, providing bidirectional flow through both top and bottom channels. Phase-contrast and confocal microscopy revealed robust canalicular membrane formation, demonstrating enhanced cellular polarization and organization under flow conditions (Figure 4A and Figure 4C). Functional assessment using CLF assays verified active BSEP activity, with CLF efflux significantly inhibited by a BSEP-specific inhibitor (Figure 4B), and qPCR data confirmed hepatic transporters expression (Figure 4D). Albumin secretion was consistently maintained throughout the culture period, indicating stable hepatic synthetic function. Additionally, treatment with rapamycin resulted in a pronounced increase in CYP3A4 expression, with a fold-change significantly exceeding that observed in static culture platforms (Figure 4E). Baseline levels of albumin and CYP3A4 secretion were markedly higher as compared to conventional 2-D and 3-D culture systems, demonstrating that the flat-bed fluidic culture system supports superior metabolic activity and hepatocyte functionality (Figure 4F).

 

Figure showing functional characterization of HepatoXcell™ Pro in a flat-bed fluidic culture system, including phase-contrast images of hepatocyte organization, CLF efflux assay, confocal imaging of canalicular membranes, transporter expression bar graph, albumin secretion line graph, and CYP3A4 induction bar chart.

Figure 4: Functional characterization of HepatoXcell™ Pro in a flat-bed fluidic culture system. (A) Phase-contrast microscopy confirms the maintenance of the sandwich configuration, supporting hepatocyte polarity and structural integrity. (B) CLF efflux assay verifies active hepatic transporters and functional bile canaliculi, validating efflux capability. (C)Confocal imaging after 15 days of culture reveals the formation of canalicular membranes, reflecting proper cellular polarization. (D) HepatoXcell™ Pro hepatocytes express key membrane transporters involved in the uptake and efflux of both endogenous and xenobiotic compounds. (E) Albumin secretion quantification serves as a robust marker of hepatocyte metabolic activity and liver-specific function. (F) CYP3A4 induction highlights the drug-metabolizing potential of the hepatocytes, affirming their functional maturity and suitability for pharmacological applications.

 

The final platform evaluated was a 3-D meshed-bed fluidic culture system designed to mimic the dynamic microenvironment of hepatic tissue. In this system, the membrane and scaffold components were strategically separated to enhance spatial organization of the hepatocytes. Aggregated hepatocytes were predominantly localized on the membrane surface, while residual cells adhered around the scaffold structure (Figure 5A). Immunostaining for MRP2 verified the formation of canalicular membranes, confirming functional polarization of hepatocytes within the 3-D architecture (Figure 5B). qPCR analysis revealed detectable expression of hepatic transporters in cells maintained under the fluidic condition (Figure 5C). Albumin secretion levels initially decreased during the first seven days post-seeding, likely due to the presence of unassembled or non-functional hepatocytes. However, after the removal of these cells, albumin secretion stabilized, indicating recovery of hepatic function (Figure 5D). Furthermore, treatment with rifampicin induced a significant upregulation of CYP3A4 expression, demonstrating the metabolic responsiveness of hepatocytes within the fluidic system (Figure 5E). These findings underscore the utility of the 3-D meshed-bed platform for long-term hepatic culture and functional studies.

 

Figure showing functional characterization of HepatoXcell™ Pro in a 3-D meshed-bed fluidic culture system, including phase-contrast images of hepatocyte aggregation on membrane and scaffold, confocal imaging of MRP2 expression, transporter expression bar graph, albumin secretion line graph, and CYP3A4 induction bar chart.

Figure 5: Functional characterization of HepatoXcell™ Pro in a 3-D meshed-bed fluidic culture system. (A) Phase-contrast microscopy depicts hepatocyte aggregation on both the membrane and scaffold following removal from the flow chamber, confirming successful cell attachment and organization. (B) Confocal imaging after 15 days of culture demonstrates MRP2 expression within hepatocyte aggregates, suggesting the formation of functional canalicular structures. (C) HepatoXcell™ Pro hepatocytes express key membrane transporters critical for hepatic transport functions, including drug clearance and bile secretion. (D) Albumin secretion quantification serves as a reliable marker of hepatocyte metabolic activity and liver-specific function. (E) CYP3A4 induction underscores the drug-metabolizing capacity of hepatocytes, affirming their functional maturity and relevance for pharmacological and toxicological studies.

Discussion

In this study, ATCC® HepatoXcell™ Pro hepatocytes were meticulously isolated and rigorously characterized to ensure consistent quality and high performance across diverse experimental applications. These cells are compatible with various 2-D and 3-D culture formats, including both static and fluidic systems, and exhibit robust liver-specific functional activities. Importantly, HepatoXcell™ Pro integrates seamlessly into two distinct microphysiological system (MPS) platforms—flat-bed and 3-D meshed-bed fluidic designs—providing dynamic culture conditions that closely recapitulate in vivo hepatic environments. The cells retain long-term viability and functionality in both 3-D spheroid and fluidic cultures, making them ideal for chronic toxicity and metabolism studies. Notably, the flat-bed fluidic platform enhances liver-specific functions, with HepatoXcell™ Pro demonstrating prolonged metabolic activity, sustained albumin secretion, and robust CYP3A4 induction. These features affirm the hepatocytes’ functional maturity and highlight their relevance for pharmacological and toxicological applications.

Download a PDF of this application note

Download
Scientist using pipette to fill well-plate

HepatoXcell™—Gold standard in vitro liver models

Order now

References

  1. Tirnitz-Parker JEE. Hepatocellular Carcinoma. Codon Publications. 2019; Available from: https://www.ncbi.nlm.nih.gov/books/NBK549195/pdf/Bookshelf_NBK549195.pdf
  2. Antonio SZ, et al., Control compounds for preclinical drug-induced liver injury assessment: Consensus-driven systematic review by the ProEuroDILI network. J Hepatol 81(4): 630-640, 2024. PubMed: 38703829
  3. Taylor SA, et al. Towards a reference cell atlas of liver diversity over the human lifespan. Nat Rev Gastroenterol Hepatol [Online ahead of print], 2025. PubMed: 41083606

Disclaimers

BioCoat and Corning are trademarks or registered trademarks of Corning, Inc. Akura and inSphero are registered trademarks of InSphero AG. Emulate and Zoë-CM2 are trademarks of Emulate, Inc. PhysioMimix and CN-Bio are registered trademarks of CN Bio Innovations Limited. ZEISS and Axiovert are registered trademarks of Carl Zeiss AG. RNeasy and QIAGEN are registered trademarks of QIAGEN GmbH. Applied Biosystems, Gibco and ThermoFisher Scientific are registered trademarks of Thermo Fisher Scientific, Inc. TaqMan is a registered trademark of Roche Molecular Systems, Inc. Santa Cruz Biotechnology is a registered trademark of Santa Cruz Biotechnology, Inc. Abcam is a registered trademark of Abcam Limited. Mica is a registered trademark of Leica Microsystems CMS Gmbh. Leica is a registered trademark of Leica Microsystems IR GmbH. BioQuest is a registered trademark of AAT Bioquest, Inc. R&D Systems is a registered trademark of Bio-Techne Corporation. P450-Glo and Promega are trademarks or registered trademarks of Promega Corporation. Slleckchem is a registered trademark of Selleck Chemicals LLC.